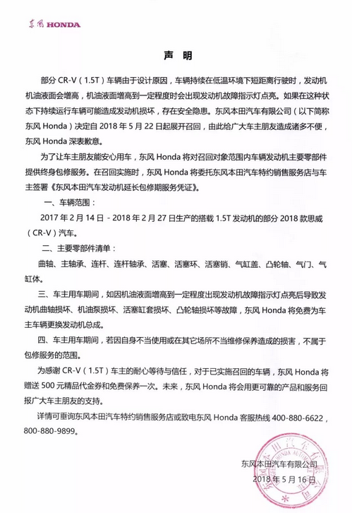
-
二次“召回”再现大规模维权,东本深陷“信任危机”
关键字:据盖世汽车5月24日消息,今年前四个月,对东风本田来说,与因“机油增多”事件而引发的持续热度形成强烈落差则是销量上的极速下滑。
数据显示,自今年2月份以来,东风本田单月销量持续下滑,最高跌幅达两成以上。伴随着单月销量的持续下降,东风本田就CR-V“机油门”事件不断调整应对策略,从首次“召回”升级ECU、修改机油尺刻度线、修改用户手册,到国家质检总局约谈,以及1.5T版本CR-V车型全面停售,再到不久前正式发布二次“召回”声明。
从以上东风本田应对CR-V“机油门”事件的策略和态度,可以看出,面对机油增多现象的大面积爆发,东风本田不断调整着应对策略,以试探广大车主和公众乃至媒体的反馈。显然,在首次召回因升级ECU、修改机油尺刻度线和修改用户手册而引发更大规模的车主维权后,东本不得不接受国家质检总局的约谈,进而将1.5T CR-V车型停售并宣布二次召回。然而,在以上应对政策的不断变化中,本田对中国消费者乃至中国市场的诚意,也被打上了一个大大的问号。
二次“召回”依旧存纰漏,全国再现大规模维权
就5月16日东本发布的看似颇具诚意的召回方案来看,同样具有颇多纰漏。比如方案中关于延保和售后方面的承诺内容过于宽泛,以及所列主要零部件清单中,并没有涉及涡轮增压器和三元催化器等发动机主要零部件的包修。
日前,针对以上疑问,“机油增多重灾区”齐齐哈尔市170余名车主再次联名向质量技术监督局进行维权。据报道,这是CR-V机油增多事件发生以来,齐齐哈尔车主进行的第四次集体维权活动。
除此之外,在5月20日当天,河北保定、浙江丽水等地均爆发了大规模车主维权活动。参与维权的车主称,东风本田5月16日发布的召回声明,只是通过“抑制机油液面增高”的手段来解决问题,治标不治本。与此同时,有车主曝出,其CR-V车型在保养过程中,在车主不知情的情况下,被更换了机油尺。
所以,5月16日的召回声明并没有打消车主的顾虑,东风本田在售后和延保方面的含混其辞以及偷偷更换机油尺的做法,也再次点燃了广大车主的怒火。
CR-V跌下神坛,东本年度销量目标恐难达成
目前,CR-V 1.5T车型已经停售,随着二次召回政策的发布,未来CR-V能够重回销售轨道,目前暂不得而知;但从东风本田的声明和车主的反馈来看,1.5T发动机机油液面升高的问题,并没有得到根本解决。此种情况下,势必会影响CR-V的后续销量。
与此同时,东风本田也向外界承认思域1.5T车型同样出现此种情况。众所周知,CR-V和十代思域是东风本田的销量支柱,虽然机油液面升高波及到的仅为1.5T车型,但在涡轮增压大行其道的当下,1.5T车型在CR-V和十代思域中的销量占比理应不低。当前,1.5T车型机油液面升高的问题得不到解决,CR-V和十代思域的销量便难有起色。
事实上,从今年2月份的销量表现看,在机油门刚刚爆发的情况下,CR-V单月销量已经急速下滑了近50%,再加上近两个月均处于停售状态,今年CR-V已经从高高在上的销量神坛上跌落下来。
然而,从东风本田给出的解决方案和车主的反馈来看,短时间内,1.5T发动机机油液面升高的问题很难再有突破性进展。这就意味着,CR-V和思域部分车型将陷入“停滞”状态。
最近两年,随着韩系车的没落和法系车的萎靡,日系车在中国市场普遍崛起。就东风本田来说,2015年,其告别了之前的缓增长甚至负增长态势,年销量同比增幅大幅攀升,并在2017年销量突破70万台,同比增长25.29%,刷新历史销量纪录。
得益于去年的高增长,今年年初正式接任东风本田汽车有限公司执行副总经理的郑纯楷定下了74万台的年度销量目标。今年前4个月,东风本田累计销量为21台,完成年度销量目标的28%。虽然接下来还有半年多的时间,但受累于1.5T发动机机油液面增高事件的影响,东风本田接下来很难在销量上有新的突破。
据统计,去年,东风本田旗下CR-V年度销量达18.3万台,思域年度销量为17.2万台,两款车型在东风本田年度总销量中的占比达49.7%,近乎占据东风本田总销量的一半。而今,因机油门事件无法得到有效解决,东风本田今年在销量上将面临更多压力。
东本声誉扫地,未来或通过“电气化”寻求突破
进一步讲,因机油门事件的大面积爆发,原本在二手车市场具有较高保值率的CR-V,如今也面临更多风险。
车主将其在财产和精神上的双重损失,归结为东风本田在“机油门”问题上的拖延与敷衍。此种情况下,东本的声誉在消费者口碑中也极速下滑。
不过,在今年的北京车展上,本田向外界透露了其致力于“电动化”发展战略的决心。资料显示,东本在2019年将推出纯电动概念车型,未来纯电动和混合动力汽车之外,还将投放插电式混合动力车型。而截至2025年,本田在华将推出20款以上电动汽车。
业内认为,“机油门”将成为本田在华发展过程中的转折点,此事件背后将隐藏着本田在华销量和口碑的双重危机,而电动化战略或将助力本田在产品结构上转型升级,进而凭技术实力再度赢得中国消费者青睐。
事实上,自2017年本田宣布开启电动化战略以来,混动车型取得了长足进展,但与广汽本田旗下的雅阁锐·混动相比,东本旗下的思铂睿锐·混动在销量上则低迷了很多。
所以,当前,面临信任危机的东本,还将有很长的低谷期要走。
- 原标题:二次“召回”再现大规模维权,东本深陷“信任危机”
- 责任编辑:于文凯
- 最后更新: 2018-05-24 10:19:49
小编最近文章
王毅回应南海建设:跟美国在夏威夷部署军事设施一样2018-05-24家长在家安摄像头 结果拍到这一幕2018-05-16云南村民盗挖走私冻肉去向不明,现场恶臭扑鼻、蝇虫满地2018-05-12媒体:空姐搭滴滴顺风车遇害,谁之过?2018-05-12“习主席是否会访问新加坡?”中方回应2018-05-12-
“放牛娃”李书福的故事为什么触动了汽车业?
2018-05-24 08:41 汽车 -
中国中车完成货车业务重组
2018-05-24 08:25 汽车 -
俄罗斯车市稳步复苏 中国车企齐发力
2018-05-24 08:21 汽车 -
补贴退坡成本上升 新能源动力电池产业面临变局
2018-05-24 08:15 汽车 -
日媒:本田将与宁德时代共同开发新电池
2018-05-24 08:03 汽车 -
斥资5亿欧元造车的戴姆勒还建了电池厂,老牌巨头们有必要这么做吗?
2018-05-23 20:23 -
解读!汽车进口关税降10%,谁是最大赢家?
2018-05-23 12:26 汽车 -
李斌回应造车质疑:蔚来不烧钱,比特斯拉靠谱
2018-05-23 12:26 汽车 -
A股汽车零部件板块迎涨停潮 降关税如何影响国内汽车业?
2018-05-23 10:51 中国经济 -
降税后购买90万元进口车能省多少钱?
2018-05-23 09:40 中国经济 -
董明珠:真正的网红应该讲真话 但有例外如贾跃亭
2018-05-23 09:15 汽车 -
宁德时代成全球第一却现业绩变脸,国产电池想活只能靠补贴?
2018-05-22 16:44 股市 -
凯越复活背后 别克有着哪些尴尬
2018-05-22 16:27 汽车 -
一季度利润暴跌83% 新能源巨头比亚迪“跌落神坛”?
2018-05-22 16:14 汽车 -
财政部:7月1日起降低进口车关税
2018-05-22 16:12 汽车 -
等灯等灯!英特尔无人车公然闯红灯
2018-05-22 15:42 科技前沿 -
大众宣布退出今年巴黎车展,传统国际车展为何正丧失魅力?
2018-05-22 07:12 汽车 -
媒体:沃尔沃之金玉其外败絮其中 内耗严重
2018-05-22 06:47 汽车 -
比亚迪斩获拉美地区最大纯电动卡车订单—200台
2018-05-22 06:45 汽车 -
宇通客车业绩一降再降 获58亿补贴后股价仍阴跌
2018-05-21 22:53 汽车
相关推荐 -
●  观察者头条  ●风闻 · 24小时最热 查看全部>>最新视频最新闻 Hot
-
请吸毒艺人站台遭抵制,NARS发声明又被批
-
又一家要“倒戈”,这次是美国最大铁钉制造商
-
哈雷“叛逃”后 特朗普破例为郭台铭站台:将出席富士康在美动土典礼
-
梦想成为中国公民的美国人:我发现中国人更善良
-
全美国都在问:她是谁?
-
这国上演近代史上最血腥大选 100多名政客被杀
-
白宫发言人被赶出餐厅后,一万多人怒了…
-
“黑公关”大战中,腾讯推新游戏“逼”你学微积分
-
美国要求所有国家11月停止进口伊朗石油 否则制裁
-
美媒:中国没必要“恢复”任何王朝,现代化也不等同西化
-
特朗普真的怒了:海外建厂将是哈雷的“末日”!
-
英国人请愿:让“特朗普宝宝”飞
-
哈雷生产线要移出本土 特朗普惊了:投降派
-
澳智库称华为是澳高官海外出行最大赞助商,外长在列
-
日本两大航空改标还玩起“小伎俩”
-
日媒找到世界杯对手“强壮的秘诀” 中国网友都说眼熟!
快讯 -







上海市互联网违法与不良信息举报中心